首页
关于我们
返回
产品导航
返回
PVC粒料
改性工程塑料
其他特种塑料
新闻资讯
返回
企业动态
行业动态
媒体新闻
留言簿
返回
旋乐吧SPIN8
返回
none
行业动态
您当前的位置:
主页
>
新闻资讯
>
行业动态
【行业动态】
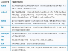
一张表看懂助剂对回收塑料的影响
2021-06-01
...
【行业动态】
注塑产品表面发雾如何解决?
2021-06-01
注塑产品隐藏着一项缺陷,即,表面会发雾。那么,怎样才能让气体较好地排出而不产生白雾现象呢?掌握正确的调机技巧在实际工作中非常有效。 现象 产品表面白雾,从视觉角度来讲...
【行业动态】
吹塑电子尺故障了,你该怎么办?
2021-06-01
电子尺实际上就是一个滑动变阻器,以杰弗仑电子尺为例,是作为分压器使用,以相对电压来显示所测量位置的实际位置。因此,就对这个装置(电子尺)提出了几点要求: 一、供电电...
【行业动态】
一颗塑料小球引发的世界大战
2021-06-01
中国历来是奥运会的夺牌大国,而乒乓球作为中国的国球,自然是奥运赛场上的抢眼项目。制作乒乓球的原材料——赛璐珞,是被誉为塑料领域的元老,同样有着悠久的历史。奥运会乒...
【行业动态】
创新石墨烯复合材料让燃料电池脆性减弱,导电增
2021-06-01
近日,德国亚琛工业大学的塑料加工研究院(The Institute of Plastics Processing ,简称IKV)及其工匠研究所(The Skilled Crafts)正在进行一项采用石...
首页
上一页
24
25
26
27
28
29
30
31
32
33
34
下一页
末页
产品导航
PVC粒料
改性工程塑料
其他特种塑料
新闻资讯
企业动态
行业动态
媒体新闻
留言簿
旋乐吧SPIN8
关注微信公众号
旋乐吧SPIN8